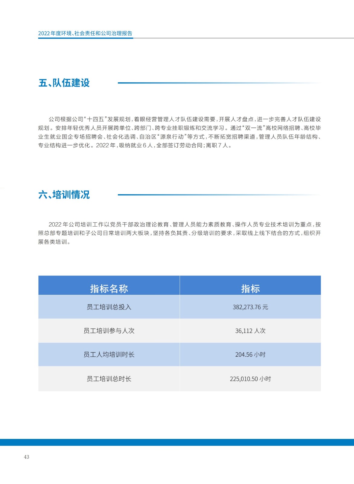
²«ÌìÌÃapp¹ÙÍø

  • ÄúµÄÄ¿½ñλÖãº ÍøÕ¾Ê×Ò³ >> ÇéÐÎÖÎÀí
    ÇéÐÎÖÎÀí
    ÇéÐÎÖÎÀí

    ²«ÌìÌÃapp¹ÙÍø¹«Ë¾Ê×·ÝÇéÐΡ¢Éç»áÔðÈÎÓ빫˾ÖÎÀí±¨¸æôßESG±¨¸æÕýʽÐû²¼£¡

    ¸å¼þȪԴ£º²«ÌìÌÃapp¹ÙÍø¹«Ë¾    Ðû²¼Ê±¼ä£º 2023-04-25

    ¡¡¡¡µ¼¶Á£ºÎªÈÃÉç»á¸÷½ç³ä·ÖÏàʶÎÒÃÇÔÚÇéÐΡ¢Éç»á¡¢¹«Ë¾ÖÎÀíµÈÁìÓòµÄʵ¼ùºÍ¼¨Ð§£¬¹«Ë¾ÓÚ4ÔÂ25ÈÕÐû²¼Ê×·ÝÇéÐΡ¢Éç»áÔðÈκ͹«Ë¾ÖÎÀí±¨¸æ£¬±¨¸æ°üÀ¨±¨¸æËµÃ÷¡¢Ïòµ¼Ö´ǡ¢¹ØÓÚ²«ÌìÌÃapp¹ÙÍø¡¢¹«Ë¾´óʼǡ¢¹«Ë¾ÖÎÀí¡¢Ô±¹¤È¨Òæ±£»¤¡¢ÇéÐα£»¤Óë¿ÉÒ»Á¬Éú³¤¡¢Çå¾²Éú²ú¡¢Éç»á¹«Òæ¡¢¹«¹²¹ØÏµ¡¢¿Æ¼¼Á¢Òì¡¢Õ¹ÍûδÀ´µÈ12¸ö²¿·ÖÄÚÈÝ£¬Ö¼ÔÚÓëÀûÒæÏà¹Ø·½ÓÐÓÃÏàͬ£¬ÏµÍ³ÐԵػØÓ¦¸÷·½¹Ø×¢ÓëÆÚÍû£¬Éý¼¶¹«Ë¾ÖÎÀíϵͳ£¬ÒýÁìÉç»á¼ÛÖµ´´ÔìºÍ¿ÉÒ»Á¬Éú³¤¡£

    ¡¡¡¡¸ÒÓÚ»Ó±ð¡¢ÓÂÓÚÁ¢Òì¡¢ÀÖÓڷܽø£¬²Å»ª»ùÒµ³¤Çà¡£ÎÒÃÇÆÚÍûESGÕ½ÂԵļùÐУ¬ÄÜÈÃÎÒÃdzÉΪһ¼Ò¸üºÃµÄ¹«Ë¾£»ÎÒÃÇÒ²ÆÚ´ýÓëÈ«Éç»áÒ»Æð£¬µãµÎ¾ÛÁ¦£¬óƶ¨Ç°ÐУ¬õͲ½Ç§ÀÒÔÒ»Á¬µÄÉç»á¼ÛÖµ´´Ô죬ӭ½ÓÒ»¸ö¸üÓÅÃÀ¡¢¸ü¹«Õý¡¢¸ü¿ÉÒ»Á¬µÄδÀ´¡£Âú»³Ï£Íû¡¢Ö´×ŽÅÏ£¬ÔÚʱ¹âµãµÎÖУ¬Ïò¹â¶øÐС¢¹²¸°É½º£¡¢²»¸ºÊ±´ú£¬×öÒ»¼ÒÓÐζȡ¢ÓÐÇ黳¡¢ÈÏÕæÈεÄÒ»Á÷ÉÏÊй«Ë¾£¡

    ²©ÌìÌÃapp

    Õþ¸®ÍøÕ¾

    ¹ú×ÊÑëÆó

    ×ÅÃûýÌå

    ¹ÉƱ´úÂ룺000557


    °æÈ¨ËùÓУº²«ÌìÌÃapp¹ÙÍø Copyright @ 2021-2023 All Rights Reserved.

    ÄþICP±¸16001674ºÅ-1 Äþ¹«Íø°²±¸ 64010602000692ºÅ

    ÍøÕ¾µØÍ¼